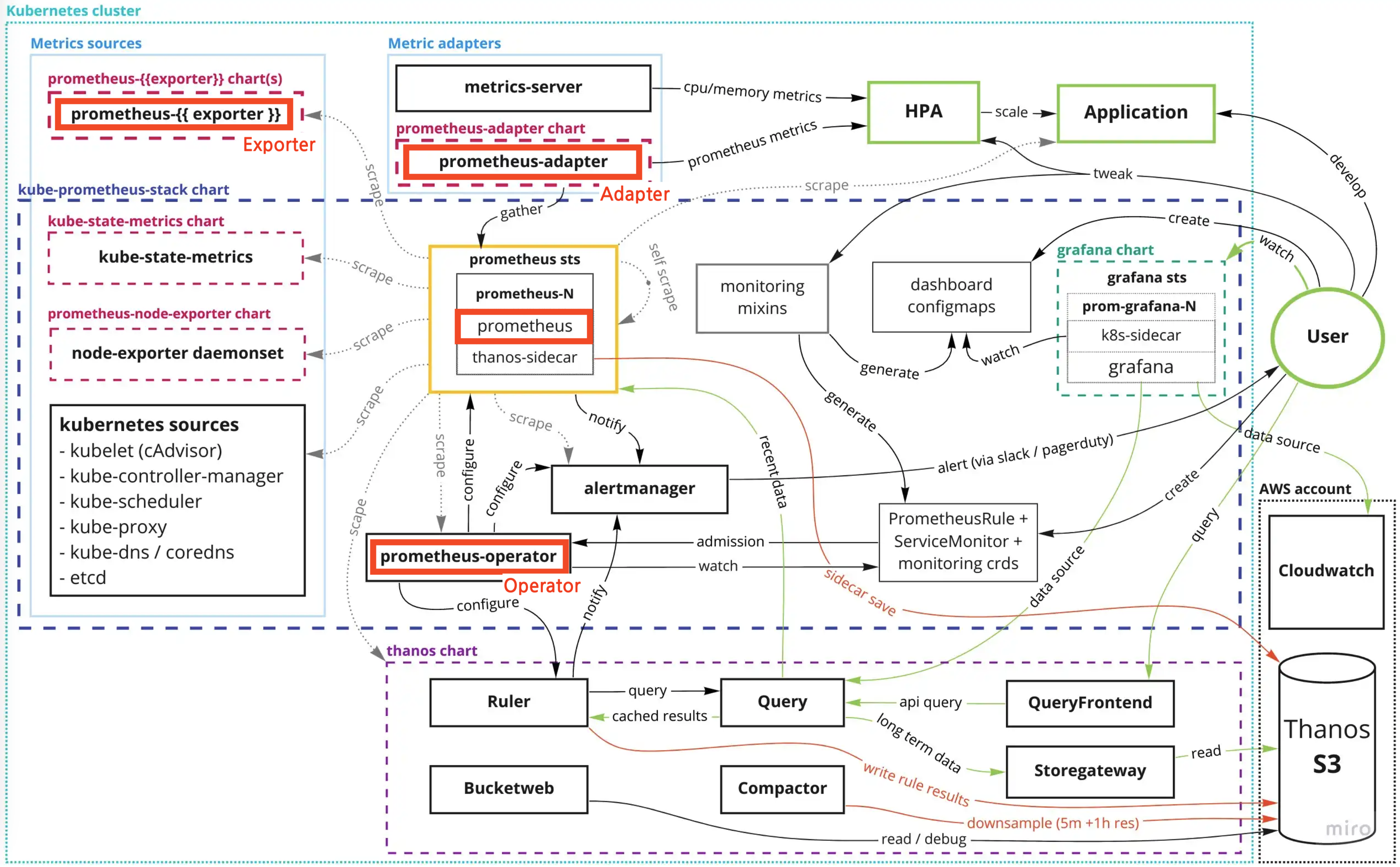
📌 이 내용은 책 내용 메모입니다. 개인적인 생각과 경험 그리고 여러 잡담이 있으니, 책을 읽으며 의견을 나누고싶은분이 봐주시면 좋겠습니다. 이번 3장에서는 프로메테우스에 대해 이야기 하고있다. 프로메테우스는 프로메테우스 자체를 잘 사용하기 위한 말 그대로의 생태계를 구축하고있다. 프로메테우스 생태계와 내부 원리를 이해하고있다면 문제가 발생했을 때 근본적인 해결책을 제시할 수 있기때문에 이해하는것이 매우 중요하다. 3.1 프로메테우스 바이너리 구성 프로메테우스는 2012년 시작되었고, 독립적으로 개발되고있는 오픈소스이다. 2016년에 Kubernetes에 이어 두 번째로 Cloud Native Computing Foundation에 가입했다. Prometheus는 클라우드 네이티브 환경에서 정말 중요한 ..