전체 글 151

[keycloak 맛보기 #4] Keycloak의 애플리케이션 보안

웹 애플리케이션 보호  1️⃣ 개요웹 애플리케이션은 기본적으로 인가코드흐름(Authorization Code Flow)를 사용해야하며, PKCE(Proof key for Code Exchange)를 함께 사용하는것이 좋다.인가코드 흐름(Authorization Code Flow)는 아래와 같은 인증 흐름을 가진다.# [초기 로그인 흐름]Browser App Server Keycloak | | | |----(1) 접근 시도------------>| | | ..

🌱 Infra/KeyCloak 2024.12.09

[Redis/Valkey 기초 #1] Object, Data Type 이해하기

📌 Redis Object 개요 Redis 메모리를 저장공간으로 사용하는 In-Memory Key-value 스토어 이다.모든 데이터가 메모리에 저장되므로 빠른 읽기/쓰기가 가능하지만 메모리는 유한한 자원이므로 효율적인 관리가 필수적메모리를 효율적으로 관리할 수 있도록, Redis는 데이터를 Object로 정의하고있다.Redis의 고성능과 효율적인 메모리 사용을 가능하기 위해 Object는 아래와 같은 역할을 한다.데이터 표현모든 키-값 쌍을 RedisObject로 통일하여 표현다양한 데이터 타입(String, List, Hash 등)을 하나의 구조로 관리메모리 최적화데이터 특성에 따라 최적의 인코딩 방식을 자동 선택작은 데이터는 압축된 형태로 저장중복 데이터는 참조 방식으로 저장성능 최적화데이터 접근..

[keycloak 맛보기 #3] 접근권한인가 이해하기

참고자료* 책: https://www.yes24.com/Product/Goods/122459785* 테스트 소스코드: https://github.com/PacktPublishing/Keycloak---Identity-and-Access-Management-for-Modern-Applications-2nd-Edition 실습 준비) Keycloak & 테스트 애플리케이션 세팅 Keycloak 준비Keycloak을 로컬에서 먼저 실행한다.docker run -p 8080:8080 \ -e KEYCLOAK_ADMIN=admin \ -e KEYCLOAK_ADMIN_PASSWORD=admin \ quay.io/keycloak/keycloak \ st..

🌱 Infra/KeyCloak 2024.12.01

[keycloak 맛보기 #2] OpenID Connection 사용자 인증 이해하기

참고자료* 책: https://www.yes24.com/Product/Goods/122459785* 테스트 소스코드: https://github.com/PacktPublishing/Keycloak---Identity-and-Access-Management-for-Modern-Applications-2nd-Edition실습 준비) Keycloak & 테스트 애플리케이션 세팅Keycloak을 로컬에서 먼저 실행한다.docker run -p 8080:8080 \ -e KEYCLOAK_ADMIN=admin \ -e KEYCLOAK_ADMIN_PASSWORD=admin \ quay.io/keycloak/keycloak \ start-dev이후 테스트..

🌱 Infra/KeyCloak 2024.11.25

[keycloak 맛보기 #1] Keycloak 로컬에서 띄우고 Realm 개념 이해하기

개요Keycloak은 오픈소스(Apache License2.0) ID 및 엑세스 관리 솔루션이다.이것만 알고 일단 시작해보자 Keycloak 도커로 띄워보기Keycloak은 설치 매뉴얼이 정말 잘되어있다. 공식문서에 정말 자세히 잘 작성되어있어 문서에 따라 진행해보자.docker run -p 8080:8080 \ -e KEYCLOAK_ADMIN=admin \ -e KEYCLOAK_ADMIN_PASSWORD=admin \ quay.io/keycloak/keycloak:24.0.4 \ start-devdocker run 명령어를 통해 쉽게 keycloak을 띄울 수 있다. http://localhost:8080 에 접속하고 로그인해보자. (id..

🌱 Infra/KeyCloak 2024.11.23

인증 및 권한 프로토콜 OAuth 2.0, OpenID Connect, SAML 그리고 Zero Trust에 대하여

이 포스팅에서는 자세한 내용 보다는 개념맛보기👅 수준의 내용입니다.  📌 OAuth 2.0, OpenID Connect, SAML 간단 개념 정리 OAuth 2.0: 권한 부여에 중점을 둔 프로토콜OpenID Connect: OAuth 2.0을 확장하여 인증 레이어 추가SAML: 엔터프라이즈 환경에 적합한 XML 기반 인증 프로토콜 구분OAuth 2.0OpenID ConnectSAML목적권한 부여(Authorization)사용자 인증(Authentication)사용자 인증(Authentication)데이터 형식JSONJSONXML사용 사례API 인증, 모바일 앱소셜 로그인, API 인증모바일 앱, SPA, API 기반 서비스에 적합기업 SSO, 웹 애플리케이션 인증전통적인 웹 애플리케이션에 적합복잡성..

🌱 Infra/KeyCloak 2024.11.12

[모니터링의 새로운 미래 관측가능성 #5] 6장. 관측가능성의 표준, 오픈텔레메트리

📌 이 내용은 책 내용 메모입니다. 개인적인 생각과 경험 그리고 여러 잡담이 있으니, 책을 읽으며 의견을 나누고싶은분이 봐주시면 좋겠습니다. 6.1 오픈텔레메트리 소개 OpenTelemetry는 한마디로 정리하자면 로그, 메트릭, 추적을 한번에 수집하는 에이전트 역할을 한다고 말할 수 있다. 역사 OpenTelemetry는 Cloud Native Computing Foundation (CNCF) 프로젝트로, 이전의 두 프로젝트인 OpenTracing과 OpenCensus가 합병하여 만들어졌다. OpenTracing, OpenCensus는 코드를 계측하고 관측성 백엔드로 텔레메트리 데이터를 보내는 표준이 없었기 때문에 두 프로젝트의 핵심 기능을 통합하고 텔레메트리 데이터의 생성,수집,전송 방식을 표준화하는..

[모니터링의 새로운 미래 관측가능성 #4] 4장. 오픈소스 관측가능성, 그라파나

📌 이 내용은 책 내용 메모입니다. 개인적인 생각과 경험 그리고 여러 잡담이 있으니, 책을 읽으며 의견을 나누고싶은분이 봐주시면 좋겠습니다. 이번 4장에서는 그라파나 LGTM스택을 설치하고, 기반기술을 이해할 수 있도록 설명한다. 4.1 그라파나 관측가능성 4.1.1 목적과 범위 이 책에서 말하는 관측가능성은 LGTM Stack(Loki, Grafanam Tempo, Mimir)이다. 그 많은 툴 중에 LGTM Stack을 선정한 이유는 아래와 같다고 한다. 대중적이고 라이선스에 자유로운 오픈소스 지속적이고 장기적인 로드맵과 많은 커뮤니티 기술적으로 우수하고 클러스터 구상이 가능하며 많은 API 제공 생각해보면 ElastiSearch는 이제 더이상 오픈소스가 아니라 OpenSearch로 갈라선 반면에 L..

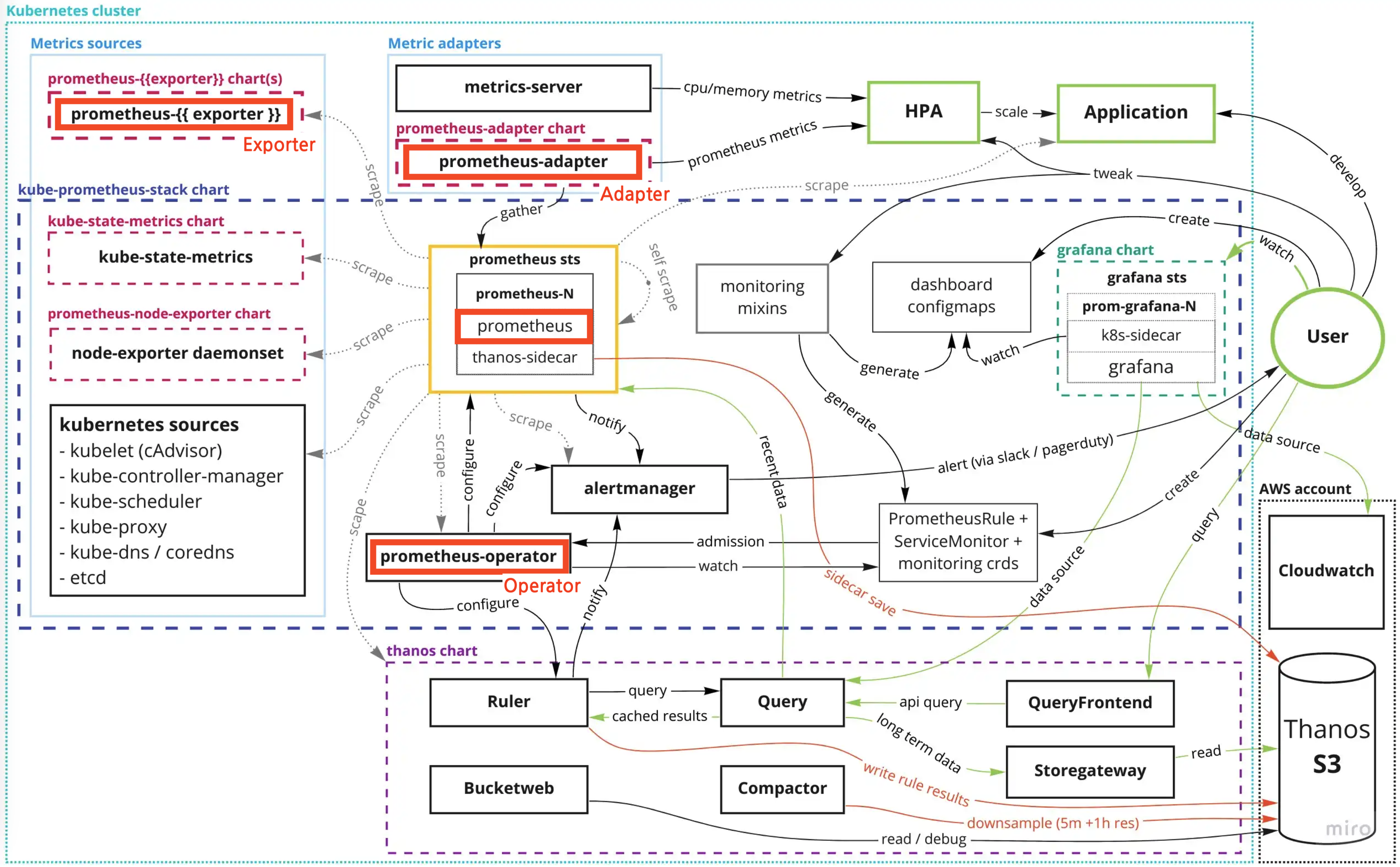
[모니터링의 새로운 미래 관측가능성 #3] 3장.관측가능성의 시작 프로메테우스

📌 이 내용은 책 내용 메모입니다. 개인적인 생각과 경험 그리고 여러 잡담이 있으니, 책을 읽으며 의견을 나누고싶은분이 봐주시면 좋겠습니다. 이번 3장에서는 프로메테우스에 대해 이야기 하고있다. 프로메테우스는 프로메테우스 자체를 잘 사용하기 위한 말 그대로의 생태계를 구축하고있다. 프로메테우스 생태계와 내부 원리를 이해하고있다면 문제가 발생했을 때 근본적인 해결책을 제시할 수 있기때문에 이해하는것이 매우 중요하다. 3.1 프로메테우스 바이너리 구성 프로메테우스는 2012년 시작되었고, 독립적으로 개발되고있는 오픈소스이다. 2016년에 Kubernetes에 이어 두 번째로 Cloud Native Computing Foundation에 가입했다. Prometheus는 클라우드 네이티브 환경에서 정말 중요한 ..

[모니터링의 새로운 미래 관측가능성 #2] 2장.관측가능성 기반 기술

📌 이 내용은 책 내용 메모입니다. 개인적인 생각과 경험 그리고 여러 잡담이 있으니, 책을 읽으며 의견을 나누고싶은분이 봐주시면 좋겠습니다. 2.1 트래픽 관리 2.1.1 SPOF (single point of failure) 클라우드는 멀티테넌트 환경이기때문에 우리가 알지 못하는 사이에 장애가 발생하고, 원인분석도 쉽지 않다. (저번에 겪은 cloudfront장애처럼..) 특히 네트워크는 SPOF 특징을 가지고 있고 그 영향도가 매우 크리티컬하다. 그렇기 때문에 관측가능성 뿐만 아니라 네트워크 트래픽을 수집하고 관리하여 사전에 탐지하고 예측하는것이 중요하다. 2.1.2 로드벨런서 클라우드 + 쿠버네티스의 조합으로 네트워크의 복잡도가 매우 크게 증가했다.😭😭😭😭 많이 사용되는 3가지 로드벨런서 유형을 소..

728x90